Compared education study: curriculum design for the development of competences (Tiradentes University — University of Deusto)
Abstract
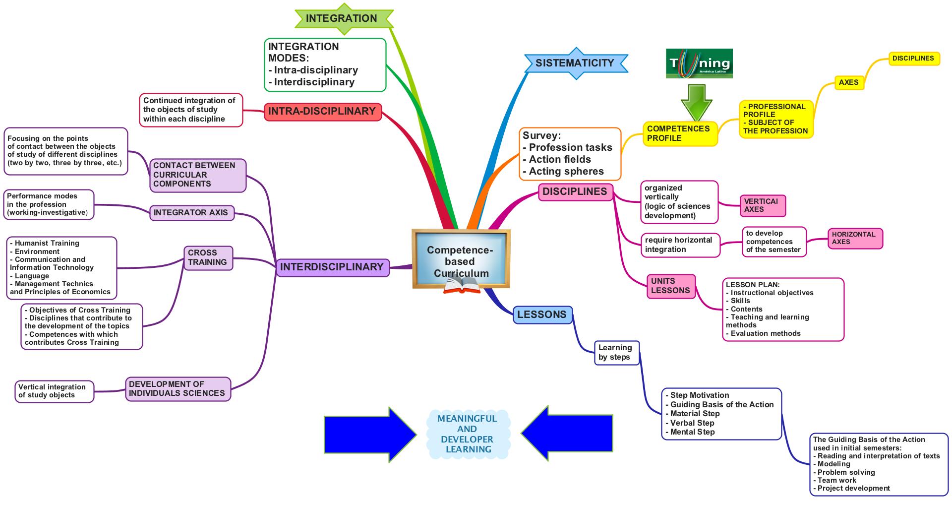
A comparative education analysis between the competence-based curriculum deployed at the Deusto University and the Tiradentes University was done. The analysis has focused on the following aspects: Educational theories; Curriculum design; Psycho-pedagogical guidelines; Teaching, learning and evaluation methodologies; Planning of execution; Results/Impacts. The set of information of the Tiradentes University was coming from a pilot project on the implementation of competence-based education, which was conducted by the authors of this article during 2012 and 2013. The data and information from the Deusto University were collected from: reading of institutional and course documents (Administration and Company Direction); Monitoring of classes; and interviews. The results indicated broad convergence of methodologies used and the contribution of both to the improvement of the quality indicators of the courses in these institutions. Moreover, in certain respects each institution has effective contributions of teaching-learning methodologies that can be embraced by the mutual enrichment of competence-based education as practiced by the two universities.
Published online: 01 June 2016
Downloads
References
Bender, William N. Aprendizagem baseada em Projetos: educação diferenciada para o século XXI. Porto Alegre: Penso, 2014.
Beneitone, Pablo, César Esquetini, Júlia González, Maida Marty, Gabriela Siufi, and Robert Wagenaar, eds. Reflexões e perspectivas do ensino superior na América Latina. Bilbao: Univesidad de Deusto, 2007.
Bray, Mark, Bob Adamson, and Mark Mason. Educación comparada: enfoques y métodos. Buenos Aires: Ediciones Granica S.A, 2010.
Burón, Javier. Enseñar a aprender: introducción a la metacognición. Bilbao: Ediciones Mensajero, 2012.
Díaz Pupo, Arledys. “Propuesta de bases orientadoras de la acción para estimular las habilidades conformadoras del desarrollo personal desde la asignatura ‘Psicología de la personalidad’ en condiciones de Colegios Universitarios Municipales.” Pensando Psicología 6, no. 10 (2010): 75-96.
Galperin cited by Héctor José García Mendoza, Ana María Ortiz Colón, Juan Martínez Moreno, and Oscar Tintorer Delgado. “La Teoría de la Actividad de Formación por Etapas de las Acciones Mentales en la Resolución de Problemas.” Inter Science Place 1, no. 9 (2009): 1-25. doi: 10.6020. http://www.interscienceplace.org/isp/index.php/isp/article/view/94.
Kolb, Alice Y., and David A. Kolb. The Kolb Learning Style Inventory — Version 3.1 2005 Technical Specifications. Boston and London: HayGroup, 2005. http://learningfromexperience.com/media/2010/08/tech_spec_lsi.pdf.
Namay Zevallos, Wilder. “La teoría de la formación por etapas de las acciones mentales de Galperin: un esbozo teórico y casos prácticos.” Scridb. https://pt.scribd.com/doc/115043666/La-teoria-de-la-formacion-por-etapas-de-las-acciones-mentales-de-P-Y-Galperin-Esbozo-teorico-y-casos-practicos.
Silva, Antonio Carlos Ribeiro. Educação por competências. Jundiaí: Paco Editorial, 2012.
Suñé, Letícia S., Paulo J.L. Araújo, and Roberto de Armas. Desenho de currículo para desenvolver competências: uma proposta metodológica. Aracaju: Editora Unit, 2015.
Tobón, Sergio T. Formación basada en competencias. Bogotá: Ecoe Ediciones, 2005.
Universidad de Deusto. Marco pedagógico. Bilbao: Artes Gráficas Rontegui, S.A.L., 2001.
Zabala, Antoni and Laia Arnau. Métodos para la enseñanza de las competencias. Barcelona: Editorial GRAÓ, 2014.
Authors are required to sign and submit a copyright transfer agreement after acceptance but before publication of their manuscript. To that effect, they receive, from the Managing Editor of Tuning Journal for Higher Education, a standard copyright assignment form designed along the following lines:
1. Authorship:
The author who signs the copyright transfer agreement must be the sole creator of the work or legally acting on behalf of and with the full agreement of all the contributing authors.
2. Copyright and Code of conduct:
a) Authors warrant that their work is original; has not been previously copyrighted or published in any form; is not under consideration for publication elsewhere; its submission and publication do not violate TJHE Ethical Guidelines for Publication and any codes (of conduct), privacy and confidentiality agreements, laws or any rights of any third party; and no publication payment by the Publisher (University of Deusto) is required.
b) Authors are solely liable for the consequences that may arise from third parties’ complaints about the submitted manuscript and its publication in Tuning Journal for Higher Education (TJHE).
c) Authors grant to the Publisher the worldwide, sub-licensable, and royalty-free right to exploit the work in all forms and media of expression, now known or developed in the future, for educational and scholarly purposes.
d) Authors retain the right to archive, present, display, distribute, develop, and republish their work (publisher's version) to progress their scientific career provided the original publication source (Tuning Journal) is acknowledged properly and in a way that does not suggest the Publisher endorses them or their use of the wortk.
e) Authors warrant that no permissions or licences of any kind will be granted that might infringe the rights granted to the Publisher.
3. Users:
Tuning Journal for Higher Education is an Open Access publication. Its content is free for full and immediate access, reading, search, download, distribution and reuse in any medium or format only for non-commercial purposes and in compliance with any applicable copyright legislation, without prior permission from the Publisher or the author(s). In any case, proper acknowledgement of the original publication source must be made and any changes to the original work must be indicated clearly and in a manner that does not suggest the author’s and or Publisher’s endorsement whatsoever. Any other use of its content in any medium or format, now known or developed in the future, requires prior written permission of the copyright holder.
1.jpg)
1.jpg)
.jpg)
1.jpg)
.jpg)
.jpg)



