Tuning Journal for Higher Education

ISSN 2340-8170 (Print)

ISSN 2386-3137 (Online)

DOI: http://doi.org/10.18543/tjhe

Volume 11, Issue No. 1, November 2023

DOI: https://doi.org/10.18543/tjhe1112023

Educational Journeys in times of uncertainty: Weathering the storms

Articles

Teaching in a COVID-19 pandemic: perceptions and practices of university faculty in Spain

Lucía Sánchez-Tarazaga, Aida Sanahuja, Carla Colomer, and Reina Ferrández-Berrueco[*]

doi: https://doi.org/10.18543/tjhe.2385

Received: 15 March 2022
Accepted: 24 July 2023
E-published: November 2023

Abstract: The full impact of the COVID-19 crisis on higher education remains unclear, with some topics still under-researched. This research explores the challenges faced by Spanish academics during emergency remote teaching and is a pioneering study in this context due to the number of participating universities and variety of profiles of university faculty. Three focus groups were conducted to gain a deeper understanding on two dimensions: academic (methodology, materials, assessment, workload and institutional response) and personal (socio-emotional dimension, work–life balance and learnings). The main findings revealed the extensive adaptation of university faculty to the new situation and collected a series of teaching strategies. The conclusions reflect on the role that universities should play in the coming years, not only in the Spanish context but also at an international level. Most importantly, our findings can be taken into consideration for further research and teacher education policy in higher education.

Keywords: Higher education; qualitative research; teaching practice; university faculty; COVID-19 pandemic.

I. Introduction

In March 2020, the World Health Organisation declared COVID-19 a global pandemic. At the end of academic year 2019/2020 (in Spain), the pandemic forced physical closures of universities and other higher educational institutions, resulting in the sudden migration of the teaching–learning process to online platforms in Spain and the rest of the world to ensure continuity of education. On March 14, 2020, the Spanish Government cancelled in-person teaching at all educational institutions, including universities (Royal Decree of 14 March, 2020), and introduced hybrid or blended learning for the 2020/2021 academic year.[1]

These urgent and unexpected changes came with unprecedented challenges for higher education institutions, teaching staff and students, the most visible impact falling on teaching–learning processes.[2],[3],[4] Universities had to improvise training, infrastructural and technical support for faculty and students, confront problems relating to the technology and tools available for online classes, and focus on ensuring equity of participation. Students faced an increased workload, a decrease in their academic performance, difficulties accessing online tools and the internet, and an impact on their psychological and emotional well-being. Faculty had to move courses online, improvising quick solutions without proper planning.[5],[6]

The term used to describe this transition is ‘emergency remote teaching’,[7] which is different from planned and prepared online instruction. As a consequence of the COVID-19 pandemic, teaching staff had been asked to shift to this alternative delivery mode in haste with minimum resources and in some cases with little knowledge. In fact, some authors sustain that it is not enough to simply move courses to online platforms and equate online education with online teaching.[8] In this context, several studies have analysed the academic and personal challenges of emergency remote teaching for faculty.

On the academic dimension, studies reported challenges with digital transformation and the lack of pedagogical training[9] or the need to adapt assessment.7,[10],[11] The digital transformation challenges took the form of digital competence, accessibility issues, interruptions by family members or pets, heavy workload or compatibility with hands-on practical disciplines. Not all faculty members were ready to deliver high-quality instruction remotely, yet they were required to teach their courses, transforming their course content in a few days or weeks. Moreover, with little knowledge of how to provide virtual instruction, faculty faced the problem of designing the best conditions in which their students could learn, having to adapt their methodology and materials to online formats. Finally, another significant challenge for faculty was the need to adapt assessment to the new learning requirement, while struggling with equity issues, as well as develop alternative assessment approaches to prevent cheating and plagiarism.

On the personal dimension, studies show that teaching staff faced an increased workload, together with their own new family obligations (i.e., home-schooling their children), which hindered their work–life balance and impacted on their levels of stress and anxiety.[12],[13] However, there are differences in how faculty experienced and handled online teaching and learning. Motivational factors, such as achievement goals, played an important role.[14] While on the one hand the transition to online teaching was a challenge for some teachers who struggled to cope with keeping up the required teaching practices, on the other, it provided an opportunity, and some managed to cope well. In fact, from the faculty perspective, there were certain opportunities or advantages: a more flexible schedule, the capacity to be stimulating and inclusive, and the benefits of bringing teachers into partnership with their students.

Several studies have been conducted in the Spanish context and efforts have been made to examine the views of university faculty. The main difficulties faced by Spanish teachers were their perceptions of their inexperience in teaching in the new virtual scenario, and the physical and psychological overload.[15] Faculty perceived a worsening of both didactic communication and teacher–student social communication during distance learning compared to in-person education.[16] The main disadvantages pointed out by teaching staff were the lack of student motivation and the difficulty in involving the students and connecting emotionally with them. Other studies report that Spanish teachers made the most adaptations during lockdown by incorporating technological platforms and resources used far less in their previous teaching environment.[17] These studies also argue that information should be triangulated through qualitative methodologies for a deeper understanding of the phenomenon at Spanish universities.

However, the full impact of the COVID-19 pandemic on higher education remains unclear, with some topics still under-researched,[18] especially in the Spanish context. In a previous study by the authors, Spanish higher education students rated the experience of emergency remote teaching as negative, mainly due to the academic dimension. This study extends these results to the teaching staff’s point of view, gathering information about scholars’ experiences during the pandemic through a focus group methodology. Our main objective is to explore the challenges and reactions faced by Spanish academics during emergency remote teaching and later on, in the discussion section, to triangulate these results to the answers provided by students.

II. Materials and methods

II.1. Study design

The global research responds to a methodological combination, whereby the quantitative data were a subsidiary of the qualitative information,[19] developed in three parts. The first was a quantitative approach to Spanish university students’ perceptions and academic experience in lockdown.[20] This quantitative approach allowed us to clarify and organise these experiences in order to develop the second part in which we delved deeper into the students’ comments, conducting a qualitative inductive content analysis.[21],[22] The present study introduces the third part of the research through a triangulation methodology.[23] Thus, we integrate the perspective of Spanish university lecturers by means of several focus groups, to gain a deeper understanding of this topic. Focus groups have become increasingly popular within qualitative research in the social sciences[24] as an approach for exploring and understanding the meaning individuals or groups ascribe to a social problem.[25] This methodological approach can also be considered an approximation to the characteristic of internal validity, as it involves contrasting information and providing greater depth to the research.[26]

II.2. Participants

Twenty university lecturers participated in research from five Spanish universities (to protect each participant’s identity, their names are not included in the sample description).[27] A non-probabilistic intentional sampling of academic staff was used,[28] with a group size ranging from six to ten lecturers,[29] aiming to balance between the different professional categories and areas of knowledge.[30] The inclusion criteria for participant selection were 1) teaching during the university lockdown in Spain (March–July 2020), 2) belonging to an on-site public university and 3) teaching on undergraduate and master’s degree courses.

We conducted three focus groups with a total of 20 faculty members. Each focus consisted of six to eight faculty teachers from the Basque Country, Valencia, Andalusia and Catalonia. The participating teachers had an average of 14.7 (SD=8.2) years’ teaching experience and included 12 female (60%) and 8 male lecturers (40%). Regarding professional rank, the group was composed of 8 early-career faculty (up to 10 years’ teaching experience), 7 mid-career (up to 20 years) and 5 later-career (more than 20 years) teachers, encompassing the 5 university domains: 3 from Arts and Humanities, 7 from Social Sciences and Law, 7 from Engineering and Architecture, 2 from Health and 1 from the Sciences[31] (see Table 1).

Table 1

Participants in the focus group

Code

Rank

Area

Gender

University

Location

Focus Group

P1

Lecturer

Pedagogy

Male

Euskal Herriko Unibertsitatea

Basque Country

1

P2

Lecturer

Engineering

Female

Universidad Politécnica de Valencia

Valencia

1

P3

Senior lecturer

Pedagogy

Female

Universitat de València

Valencia

1

P4

Professor

Communication

Female

Universitat Jaume I

Castellón

1

P5

Senior lecturer

Chemistry

Female

Universitat Jaume I

Castellón

1

P6

Associate lecturer

IT

Female

Universitat de València

Valencia

1

P7

Lecturer

Health

Male

Universitat Jaume I

Castellón

2

P8

Lecturer

Health

Female

Universitat Jaume I

Castellón

2

P9

Associate lecturer

IT

Male

Universitat de València

Valencia

2

P10

Senior lecturer

Engineering

Female

Universitat Jaume I

Castellón

2

P11

Lecturer

Translation and interpreting

Female

Universitat Jaume I

Castellón

2

P12

Lecturer

Economy

Male

Universitat de València

Valencia

2

P13

Professor

Pedagogy

Male

Universidad de Córdoba

Andalusia

3

P14

Professor

Communication

Female

Universitat Jaume I

Castellón

3

P15

Senior lecturer

Engineering

Male

Universitat Jaume I

Castellón

3

P16

Lecturer

Engineering

Female

Universitat Jaume I

Castellón

3

P17

Lecturer

English Language

Male

Universitat Jaume I

Castellón

3

P18

Senior lecturer

French Language

Female

Universitat Jaume I

Castellón

3

P19

Professor

Law

Female

Universitat Jaume I

Castellón

3

P20

Senior lecturer

IT

Male

Universitat Jaume I

Castellón

3

II.3. Data collection and analysis

Focus groups were held via Google Meet in May 2021 to comply with public health restrictions due to the COVID-19 pandemic. The questions included related to the categories emerging from a previous study with the students[32] (see the full instrument in Annex 1):

1. Academic dimension

1.1. Methodology and materials

1.2. Assessment

1.3. Workload

1.4. Institutional response and training

2. Personal dimension

2.1. Socio-emotional work with students

2.2. Work–life balance

2.3. Learnings

The meetings were recorded by video and the transcription was made using AMBERSCRIPT. This transcription was used for content analysis coding through ATLAS.ti software (8.4.5 version).

To maintain participant anonymity, a code was established following the information included in Table 1: focus group (FG1, 2 or 3) and participant (followed by an identifying number from 1 to 20). To confirm the accuracy of the research process, two verification strategies were followed.[33] Part of the research group reviewed and discussed the preliminary results to reach a consensus separately. The rest of the research group checked the outputs and contributed to improving the interpretations and conclusions of this study.

II.4. Ethical considerations

Lecturers were informed about the contents and purposes of the research, in compliance with the ethical requirements[34] and the recommendations of the Declaration of Helsinki (2016/679) approved by the European Parliament of the European Union. Prior to the focus group meeting, all participants signed the informed consent sent by email, thereby agreeing to participate and to be recorded. Participation was on a voluntary basis. Data usage and anonymity were guaranteed for all.

III. Results

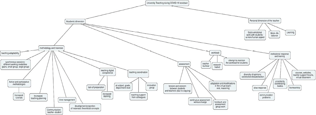
The results are presented through the categories in the Focus guidelines outlined in section II.3, in order to explore faculty experiences during lockdown. This will facilitate triangulating students and faculty perspectives in the Discussion section. The most outstanding fragments have been chosen to illustrate the various constructs. Figure 1 shows a semantic network developed with Cmap Tools software.

The semantic network summarises the main elements named by the university teachers, according to their experience while teaching during lockdown. Table 2 shows the percentages of the units of analysis by categories and subcategories.

Table 2

Percentages of the units of analysis by category

Categories

n

%

1. Academic dimension

207

75.8

1.1. Methodology and materials

78

28.6

1.2. Assessment

38

13.9

1.3. Workload

30

11

1.4. Institutional response and training

29

10.6

2. Personal dimension

66

24.2

2.1. Socio-emotional work with students

17

6.2

2.2. Work–life balance

16

5.9

2.3. Learnings

33

12.1

Total

273

100

A total of 273 statements were detected. Of the fragments, 75.8% correspond to the academic dimension and 24.2% to the personal dimension of the teacher.

III.1. Academic dimension

III.1.1. Methodology and materials

The main category in this dimension corresponds to the methodology and materials (28.6%) used for online teaching in lockdown. University lecturers emphasise their efforts and the need to adapt in a short time: ‘I was scared; it was a very sudden change’ [FG1_P1], ‘The problem was that we had to adapt quickly’ [FG2_P3], ‘[…] ability to adapt to circumstances’ [FG3_P17].

Figure 1

Semantic network

In general terms, the participants in this study held synchronous sessions with the students: ‘We kept synchronous sessions within the official timetable, even if it was to work on activities’ [FG3_P14].

The increase in participation in virtual classes due to lockdown and mobility restrictions is worth highlighting: ‘More people connected to the virtual class than to the in-person classes; we managed to get more students to “attend” class’ [FG2_P12].

Teaching in lockdown required more communication between the academic staff and the students: ‘I was permanently connected by email with the students’ [FG2_P10], and greater teaching planning: ‘This situation “forced” us to programme all our work in detail. We rethought the subject’ [FG3_P13]. Many participants sent their students a weekly timetable of the main tasks or structuring of the synchronous sessions: ‘The first thing we did among all the teaching staff was to draw up an outline of the different parts of the subject. This document was given to the students so that they knew what was going to be done’ [FG2_P9].

The academic staff agreed to attempt to make the classes much more dynamic, because many hours were spent in front of the computer: ‘We have to offer students active methodologies’ [FG2_P7]. Thus, the synchronous sessions were moments for meeting, debate, resolving doubts and so forth, using active and participative methodologies such as project-based learning or flipped classroom: ‘The students had to design a bridge through the project-based learning methodology. I rethought the practice, made it more guided, designed tasks [...]’ [FG1_P2]. ‘The flipped classroom has been fundamental. [...] Escape rooms through Genially or Instagram.... Effective learning was much more enjoyable’ [FG3_P14].

The use of tutoring time to solve doubts or problems also increased: ‘Every day I went online at the time of the subject; I had individual or group tutoring of about 15 minutes’ [FG1_P2]. To work on theoretical concepts, teachers developed or provided materials already available online: ‘We had to develop a lot of materials: micro video pills, interactive online activities, interactive reinforcement videos, etc.’ [FG3_P14]. Or they explained them through expository lectures:

In the lab sessions I logged on at the scheduled time and taught the class. I recorded the sessions and uploaded the videos, so the students could watch them. I would work on the problems using the virtual classroom and set a deadline for them [FG1_P6].

Participants used different platforms for synchronous classes, e.g., Google Meet, CISCO, Microsoft Teams, Zoom, Blackboard and so forth, according to the platform provided by their university. From these platforms, different working modalities were promoted: in pairs, and in small or large groups. ‘I subdivided the class into pairs, and I connected to the different rooms’ [FG1_P6]. ‘The way of working was collaborative’ [FG2_P9]. Another element that facilitated cooperative learning highlighted by the teachers was Google Drive.

In terms of time management, one teacher said: ‘Less is more. The timings are very different. You have to take breaks and more breaks. We started every class by dancing’ [FG3_P14]. Likewise, differentiated classes were offered in terms of variety of activities: ‘I adapted my class; I reduced the time; I tried to make my explanation last no longer than 50 minutes; I asked them questions, practical issues’ [FG3_P19].

Ratio is another important element to highlight, as the participants included teachers who taught subjects with small classes, while others had large classes. However, the participants maintained that there was more support and monitoring of their students compared with in-person teaching. ‘Follow-up was much more individualised than in class’ [FG1_P3].

III.1.1.1. Teachers’ digital competence

The methodology and materials used in lockdown classes were directly linked to teachers’ digital competence (5.9%). Some participants admitted to not feeling prepared: ‘Digital competence was lower than I thought. We were not prepared for 100% online teaching. There was a lot of urgency and we didn’t have time; we did the best we could’ [FG3_P13].

The same participant explains that they had to be self-taught: ‘We had to be self-taught–it came from one day to the next’ [FG3_P13]. Therefore, in most cases, giving virtual classes has entailed learning and discovering ICT: ‘For many people, it has involved discovering technologies’ [FG2_P12]. For others, it has entailed improving this competence: ‘Improving our digital skills. I think that at that time my digital skills were quite basic, but the university has made our training much easier’ [FG3_P16].

III.1.1.2. Teacher coordination and the support received from other colleagues

University teachers also refer to the importance of teacher coordination (2.6%) and to the support received from other colleagues (3.3%). In some cases, coordination was already in place before teaching in lockdown: ‘Teaching coordination was positive; we have been working together for many years. It was very easy, despite the technical problems’ [FG3_P13]. One informant states that the coordination extended beyond the academics teaching the same subject: ‘Not only within the same subject. The grades and the department were also coordinated. They did some sessions. We also received support from an innovation research group’ [FG3_P16].

Thus, the help or support offered by colleagues was highlighted: ‘Peer support worked a lot’ [GF1_P4]. ‘I spoke to another teacher, and he told me that private channels could be enabled on the platform. It was just by chance, while we were talking about other things, that he told me about it’ [GF1_P2]. ‘Helping colleagues. I have a new technologies education team in my department’ [FG3_P13].

III.1.2. Assessment

Assessment (13.9%) is another element of the teaching–learning process that concerned both teachers and students: ‘We had different points of view. One colleague said that the students would cheat, that many students would fail, that the Internet might crash, etc. The number of passes and fails was similar to other academic years’ [FG3_P20]. ‘Students had always taken the exam in class. At home it generated uncertainty; it was awkward for them’ [FG3_P16].

Participants that had previously used a continuous assessment system experienced very few changes or modifications:

I didn’t change the assessment system; it is unorthodox. At the end of the course each student draws up a rubric. They carry out self-assessment and do an entrepreneurial challenge as future educators. I give them Monopoly money and they have to give money to their classmates. So 40% of the grade is already there and the other percent is up to them. I talk to them and we negotiate it. Compared to other years there was no significant difference; it didn’t affect the assessment system [FG1_P1].

One participant explains how she assessed group work: ‘Students had to distribute 100 points among the different members of the group. It could be proportional or not. Students who had not worked as hard were penalised’ [FG1_P2].

Students rated the feedback given on assignments very positively: ‘Students did highlight the fact that they were given feedback on a piece of work. It takes time to correct; the work is worthwhile because they really appreciated it. They said it was something exceptional’ [FG2_P8].

Other teachers state that they made some changes or modifications. Most aimed to lower or replace the percentage allocated to the exam: ‘At first, it was 50% portfolio and 50% exam. [...] When we were given the opportunity to eliminate the exam, I did, because I could assess them perfectly well. The assessment was 100% learning portfolio’ [FG3_P18].

We eliminated content. [...] Students received an assignment that they had a week to do. Though it was longer, we didn’t observe any big differences. Those who didn’t know how to do a dubbing script didn’t hand it in. The questionnaires were synchronous […]. The instruments were varied and the deadlines were made more flexible [FG2_P11].

The exam part was a point of apprehension for students and teachers alike: ‘We had to do mock exams beforehand to reduce their stress level’ [FG3_P14]. The virtual classroom was used for the virtual exams.

The virtual classroom surprised me by how robust it is. We had no problem with 300 students taking the exam–nobody’s connection crashed. The students were very worried, so we told them that if anybody had problems, they would take an oral exam. We were able to count on the university’s resources. The final pass rate was the same as in other years [FG2_P10].

The university teachers were worried about students copying during the exam. ‘Other types of questions were asked where students had to reflect rather than memorise’ [FG2_P8]. Other teachers went straight to an oral exam: ‘It was an oral exam. We adapted it so that they could not copy’ [FG3_P19].

III.1.3. Workload

The workload (11%) intensified for teachers: ‘Intense experience and long working hours’ [GF1_P4]. ‘The teacher’s work tripled. Preparation, correction, feedback and scheduling of virtual classrooms (quizzes!), etc. [...] I think we must take note of teaching staff burnout. Despite the satisfaction, burnout was brutal’ [GF3_P14].

One participant, who held the position of external placements coordinator, states that ‘The heavy load was the external placements. Contacting all the companies, who can or can’t do the internship online’ [GF1_P4].

As a result of all of the above, research came to a standstill: ‘Research has been put on hold and is having a hard time getting started’ [GF1_P3]. ‘I became a teacher rather than a researcher and the price was taking time away from research’ [GF1_P6].

In addition, teachers tried not to overload students. ‘We tried not to overload them, although the students believed they were overloaded’ [FG2_P7].

III.1.4. Institutional response and training

In relation to institutional response and training (10.6%), opinions are varied. One group of participants expressed their satisfaction with the institutional response: ‘At institutional level, University N (omitted) was very good–fast’ [GF1_P1]. ‘In our case the university’s response was very good. They suggested we use Teams and they programmed everything. They gave us a guide with basic instructions’ [FG1_P2]. However, other teachers expressed their dissatisfaction: ‘I am not happy with the response from University N’ [GF1_P3]. ‘I am critical of the institution–more could have been done’ [GF2_P8].

The instruction was to take care of the students. But who takes care of me? I am also part of the institution; the student leaves and I stay. Why do we have to make it easier for the students? Who helps me? Who prepared me? I had a negative experience [GF3_P13].

One participant stated that the responses from the institution were slower: ‘We were ahead of institutional instructions. Institutional responses are slower’ [GF3_P14].

Another informant described the problems in communicating instructions: ‘At the centre’s board meetings, they told us one thing and then the government changed it. The university didn’t know how to communicate. There were delays’ [GF3_P20].

For the teachers who held management positions, this situation generated concern and uncertainty: ‘It was a stopgap solution. Every day something different came from above. I didn’t know what to tell the teachers and the vice-dean didn’t know what to tell me’ [GF3_P17]. ‘A complex part was coordinating and ending uncertainties. As a degree programme director, it was a bit frustrating. The guidelines had changed or there were none. […] I didn’t know what to tell them; I didn’t know how to do it’ [GF3_P15].

In addition, teaching staff reported an overload of bureaucratic work: ‘A lot of work managing addenda to the syllabus’ [GF3_P13].

With regard to the training offered by the universities, some teaching staff say that it came too late: ‘The university devised a detailed action plan; they made changes and modifications. Training plans are necessary’ [GF2_P9]. ‘[…] training: the university made an effort. It created web pages for guidance, manuals and so on, but the communication of all that was complex–a web page with a lot of information. That response was very successful’ [GF3_P15].

One participant highlights the use of virtual classroom forums for teacher support: ‘The virtual classroom forum was very good for me: we had support; we could ask questions’ [GF2_P15].

III.2. Personal dimension

III.2.1. Socio-emotional work with students

Teaching in lockdown brought out the more human side of the teaching staff and the need to provide socio-emotional support for students (6.2%): ‘There were people who had a hard time, and we were supportive and attentive. [...]. It was hard, but interesting. We learned a lot of things about ourselves as well’ [GF1_P3]. ‘I felt like I was acting as a psychologist with the students, sending emails, tutoring, chatting a bit with them. I was acting as a psychologist. I don’t know how to do that’ [GF1_P4].

To go back to our origins, to go back to ourselves, to think about ourselves, our people, our family, our support. It was an opportunity to find ourselves again, even though we were suffering–to meet people. We are reinventing ourselves in a resilient way [GF3_P13].

Some participants explain that in the first few minutes of class they took the opportunity to ask the students how they felt or how they were feeling: ‘Those 2–3 minutes beforehand, when they were connecting (to the online platform), I would ask them how they were, is everything OK?’ [FG3_P18].

III.2.2. Work–life balance

Work–life balance (5.9%) was another of the topics discussed with university teaching staff. The situations and experiences of the participants in this study varied widely: ‘On a personal level, I had it easy; I live with a cat. I can’t imagine what it’s like for people who have gone through this with children at home’ [FG2_P10]. ‘It was unexpected. I couldn’t consider making big changes. I had a child and I had to take turns with my partner. I worked after hours, most days’ [FG2_P11].

A very abrupt change in the way I worked. On a human level I learned a lot. At home we were three adults working with the computer. I saw my son or my partner in a different role, a professional role. [...] I learned that we have to take care of ourselves–many hours of very high saturation [FG1_P1].

A teacher describes the lack of empathy on the part of some students. ‘We were suffering the same as them’ [FG3_P13].

III.2.3. Learnings

The last construct refers to learning (12.1%). Not only did academic staff learn what has already been outlined in the academic dimension about their teaching practice and mostly linked to digital competence, they also learned on a personal level: ‘We have improved our skills and also our teaching; there are many ways to connect with students online and in person’ [FG3_P16].

You can learn even from adversity. From all this not very positive pandemic, you can learn aspects, human aspects. You get the good and the bad from each of us. […] We have seen our colleagues in healthcare, and the physical and psychological toll it has taken on them [FG2_P8].

Teachers have also learned to manage failure or frustration and to reinvent themselves: ‘Failure management. I have an activity in mind and it fails. I look for a plan B, C or even a D. [...] I take this management of failure with me, adapting to the environment, redirecting the circumstances’ [FG3_P18].

The participants feel that this situation has strengthened them both professionally and personally: ‘We are better teachers’ [FG1_P5]. It has brought to light their teaching vocation: ‘Lockdown has shown us the degree of vocation we have for teaching and for being a teacher’ [FG1_P1]. And their goodwill: ‘It went well thanks to the goodwill and professional ethics of most of the teachers’ [FG2_P10].

IV. Conclusions and discussion

The unexpected changes in the teaching process provoked by lockdown came with unprecedented challenges for higher education. This raises many questions about how the university community has experienced the situation. One of the main contributions of this research is to provide evidence on university education during the COVID-19 pandemic. We have explored the challenges and reactions faced by Spanish university lecturers during lockdown and have triangulated them to the students point of view. Previous research in the Spanish university context reported this topic as under-researched, especially from the perspective of qualitative approaches[35]. For this reason, we chose the focus group methodology, which allows participants to discuss perceptions, opinions and thoughts.[36] Data collection is limited to teaching staff at public universities in Spain. Results must therefore be taken into account in the context of this country.

The main findings reveal that faculty have had to develop alternative methodological strategies and enhance those mediated by technology (see III.1.1). This situation has allowed them to feel more digitally competent, thanks to peer support and some of their university’s training proposals. This point concurs with Collie and Martin[37] who concluded that university faculty adapted extensively to the new situation. However, the Spanish students’ perception is that, though digital competence was not a major problem, most of the teaching staff did not adapt to the new situation. Students perceived a lack of dialogue and expected greater concern for their needs,[38],[39] especially in the first years and in larger classes.

Our results contrast with other international studies which reported that most teaching staff adapted teaching materials without changing the curriculum or the methodology and without applying or reflecting on effective online education theories and models.[40] That the participants in this research were highly responsive in dealing with this situation may imply a certain bias in the sample and could be taken as a limitation of the study. The strategies they reported indicate that they have a significant pedagogical background and that, despite the uncertainty and unexpectedness, the impact on their teaching effectiveness was probably lower than for other teachers with fewer pedagogical skills.

On the other hand, assessment was challenging (see III.1.2). Although there was considerable formative assessment among participants, concerns about students copying in exams were common, as many other studies have already confirmed.[41],[42] In fact, this issue is one of the most recurring and one of the worst handled by students, who felt that teachers were more concerned about them not copying than learning.[43],[44]

With regard to personal aspects, in line with other research, teachers’ workloads were perceived as high and, in many cases, involved certain difficulties in work–life balance. [45],[46] Although it seems obvious (see III.1.3 and III.2.2), teachers consider that the students were unable to perceive that and accuse them of a lack of understanding. Interestingly, the students also felt misunderstood and complained about a large increase in workload, which did not take into account their personal situation at home.41 Nevertheless, the learning outcome of the experience is positive overall because it has helped teachers to rethink teaching and incorporate improvements in future courses.

Dealing with the results in section III.1.4 about institutional response and training, it seems that different institutions provide different answers to the same problems, and faculty reactions reflected this variety. Students’ concerns were mostly addressed in terms of the work placement management. It would be interesting to conduct another focus group involving academic managers to further explore this issue.

The last group of responses were related to the socio-emotional work with students (III.2.1). Here, academic staff described themselves as psychologists because, in many cases, they are required to support students through stress and a lack of personal resources. This statement concurs fully with students’ perceptions: they often felt alone and thought that online lessons were not enough.

These main results allow us to compile a series of teaching strategies that can be extended beyond the pandemic period and encourage student autonomy and self-regulation, which has emerged as one of the main issues in lockdown. These can be summarised as follows: 1) the use of active and participatory methodologies; 2) improved teaching coordination through cross-curricular innovation projects allowing for the design, implementation and monitoring of actions; 3) evaluation through different strategies, focusing on formative assessment and feedback, and student participation (peer assessment) and 4) mechanisms to explicitly work on students’ socio-emotional skills (instead of focusing only on delivering cognitive skills), all supported by digital resources, which allow for better pedagogical practices and the development of students’ digital competence. These proposals are aligned with those of other experts[47],[48] calling for reinvention so that universities can meet this challenge.

The conclusions of the study allow us to reflect on the role that universities should play in the coming years, especially in Spain, but which can be taken into consideration for further research and policy in an international context.

The situation caused by the pandemic has accelerated the digital transformation of universities,[49] which have been forced to invest in more digital resources to continue teaching. However, the main limitation is that these digital resources have not been integrated into the teaching resources of Spanish teaching staff.[50] Teachers have been forced to survive, at best, with new technology-based methodological strategies,[51],[52] through peer support or as self-learners. The role of teachers’ digital competence in the coming years will be decisive, a competence that has evolved even further with the pandemic. Not only must teachers be knowledgeable users of digital environments and tools, they must also be able to integrate them into the entire teaching and learning process,[53],[54] and know how to develop this ability in their students.

COVID-19 created an educational innovation context[55] that could serve as a trigger for universities to pay more attention to the continued long-term development of online education[56]. Some authors wonder whether such a transition will truly transform digital institutions in the absence of a post-pandemic strategic vision.[57] It is still too early to know the impact, but it will be necessary to prioritise material resources and adequate teacher training, especially if some universities evolve towards hybrid models. Future research could include empirical analyses to evaluate the impact of these hybrid teaching models–more specifically, how this model is perceived by university faculty and students and how it impacts on student learning. However, the Achilles’ heel of universities is not training, but a lack of professional development in teaching careers. Universities must strive to create their own system that acknowledges and encourages quality teaching to meet the challenges of today’s society. This situation can also be an opportunity to create more resilient education systems that mobilise the learning achieved as a result, along with institutional resources. Universities must therefore play an active role in serving society, engaging with the community, and helping their teaching staff to create educational situations through collaborations with other educational institutions and organisations in their environment, to respond to complex societal needs.[58] The support of the institution is key in creating a sense of belonging when delivering a public service to the community.[59] It remains to be seen whether these proposals will gain strength through the requirements of the European Education Area approved by the Council of the European Union.[60] This framework acknowledges the actions of higher education institutions and their teaching staff, along with the development of their competences, as strategic pillars for teaching in a diverse and digital context.

Bibliography

Adedoyin, Olasile Babatunde, and Emrah Soykan. “Covid-19 pandemic and online learning: the challenges and opportunities.” Interactive Learning Environments: 1-13 (2020). https://doi.org/10.1080/10494820.2020.1813180.

Agasisti, Tommaso, and Mara Soncin.“Higher education in troubled times: on the impact of Covid-19 in Italy.” Studies in Higher Education 46, no.1 (2021): 86-95. https://doi.org/10.1080/03075079.2020.1859689.

Amzalag, Meital, Noa Shapira, and Niva Dolev. “Two Sides of the Coin: Lack of Academic Integrity in Exams During the Corona Pandemic, Students’ and Lecturers’ Perceptions.” Journal of Academic Ethics (2021): 1-21. https://doi.org/10.1007/s10805-021-09413-5.

Area-Moreira, Manuel, Anabel Bethencourt-Aguilar, Sebastián Martín-Gómez, and Mª Belén San Nicolás-Santos. “Análisis de las políticas de enseñanza universitaria en España en tiempos de Covid-19. La presencialidad adaptada.” Revista Educación a Distancia 21, no.65 (2020). https://doi.org/10.6018/red.450461.

Bericat, Eduardo. 1998. La integración de los métodos cuantitativo y cualitativo en investigación social. Barcelona: Ariel.

Caena, Francesca. “Bridge over Troubled Water: Induction pointers for Teacher leadership.” Profesorado. Revista de Currículum y Formación del Profesorado 25, no. 2 (2021): 5-26. https://doi.org/ 10.30827/profesorado.v25i2.18534.

Cohen, Louis, and Lawrence Manion. Métodos de investigación educativa. Madrid: La Muralla, 2002.

Collie, Rebecca J., and Andrew Martin. “Teacher wellbeing during COVID-19.” ACER Teacher Magazine (2020): 1-9.

Council of European Union.Council Resolution on a strategic framework for European cooperation in education and training towards the European Education Area and beyond (2021-2030) (2021/C 66/01), 2021. https://eur-lex.europa.eu/legal-content/EN/TXT/HTML/?uri=CELEX:32021G0226(01)&qid=1647347890863&from=ES.

Creswell, John W. Research Design. Qualitative & Quantitative Approaches. USA: Sage Publications, 2009.

Creswell, John W., and Cheryl N.Poth. Qualitative inquiry and research design: Choosing among five approaches. Los Angeles, CA: Sage, 2017.

Cutri, Ramona Maile, Juanjo Mena, and Erin Feinauer Whiting. “Faculty readiness for online crisis teaching: transitioning to online teaching during the COVID-19 pandemic.” European Journal of Teacher Education 43, no.4 (2020): 523-541. https://doi.org/10.1080/02619768.2020.1815702.

Castillo Olivares, José María del, and Antonio del Castillo Olivares. “The impact of COVID-19 on higher education teachers and its conceptions on assessment.” Campus virtuales 10, no.1 (2021): 89-101. http://hdl.handle.net/10272/19339.

Daumiller, Martin, Raven Rinas, Julia Hein, Stefan Janke, Oliver Dickhäuser, and Markus Dresel.“Shifting from face-to-face to online teaching during COVID-19: The role of university faculty achievement goals for attitudes towards this sudden change, and their relevance for burnout/engagement and student evaluations of teaching quality.” Computers in Human Behavior 118 (2021): 1-10. https://doi.org/10.1016/j.chb.2020.106677.

Ellis, Viv, Sarah Steadman, and Qiming Mao. “‘Come to a screeching halt’: Can change in teacher education during the COVID-19 pandemic be seen as innovation?” European Journal of Teacher Education 43, no. 4 (2020): 559-572. https://doi.org/10.1080/02619768.2020.1821186.

Farnell, Thomas, Ana Skledar Matijevic, and Ninolsav Šcukanec Schmid. The impact of COVID-19 on higher education: A review of emerging evidence. NESET report. Luxembourg: Publications Office of the European Union, 2021. https://doi.org/10.2766/069216.

Fernández Jiménez, Miguel Ángel, Esther Mena Rodríguez, and María Inmaculada Jiménez Perona. “Transformación de la Universidad pública como consecuencia del COVID19. Perspectiva del profesorado a través del método Delphi,” Revista Complutense de Educación 32, no. 3 (2021): 439-449. https://doi.org/10.5209/rced.70477.

Fernández Torres, María Jesús, Rocío Chamizo Sánchez, and Rocío Sánchez Villarrubia. “Universidad y pandemia: la comunicación en la educación a distancia,” Ámbitos. Revista Internacional de Comunicación 52 (2021): 156-174. https://doi.org/10.12795/Ambitos.2021.i52.10.

Ferrández-Berrueco, Reina, and Patricia Arroyo Ainsa.. “Percepción del alumnado universitario sobre su experiencia educativa en tiempos de pandemia.” In Investigacions transversals i integradores en Ciències Humanes i Socials, edited by María Pallarés-Renau, Javier Vellón Lahoz, and Patricia Salazar-Campillo, 29-45. Castellón: Publicacions de la Universitat Jaume I. Servei de Comunicació i Publicacions, 2022. http://dx.doi.org/10.6035/Emergents.3.

Ferrández-Berrueco, Reina, Merche Marqués Andrés, Paola Ruiz-Bernardo, and Patricia Arroyo Ainsa. “Bolonia y la COVID-19. Evidencias sobre la autonomía del estudiantado.” Revista de Docencia Universitaria (REDU) 20, no. 1 (2022): 91-107. https://doi.org/10.4995/redu.2022.16848.

Ferrández-Berrueco, Reina, Merche Marqués Andrés, Lucía Sánchez-Tarazaga, and Paola Ruiz-Bernardo. “Universidad en tiempo de pandemia. Experiencia de estudiantes universitarios en España.” Utopía y praxis latinoamericana: revista internacional de filosofía iberoamericana y teoría social, 27, no. 96 (2022): 1-23. http://doi.org/10.5281/zenodo.5790264.

Flick, Uwe. Doing Triangulation and Mixed Methods. London: Sage, 2018. https://dx.doi.org/10.4135/9781529716634.

García-Peñalvo Francisco José, Afredo, Corell, Víctor Abella-García, and Mario Grand, Mario. “La evaluación online en la educación superior en tiempos de la COVID-19”, Education in the Knowledge Society, 21 (2020). https://doi.org/10.14201/eks.23013.

Goodman, R. Irwin. “Focus group interviews in media product testing.” Educational Technology August (1984): 39-44.

Greere, Anca.. “Shaping Proactive Higher Education: Pandemic Research and Its Value for Future-Proofing.” Tuning Journal for Higher Education 9, no. 1 (2021): 201-206. https://doi.org/10.18543/tjhe-9(1)-2021pp201-206.

Hodges, Charles, Stephanie Moore, Barb Lockee, Torrey Trust, and Aaron Bond. “The difference between emergency remote teaching and online learning.” Educause review 27, no.1 (2020): 1-9. https://er.educause.edu/articles/2020/3/the-difference-between-emergency-remote-teaching-and-online-learning.

IESALC, UNESCO. COVID-19 y educación superior: De los efectos inmediatos al día después. París: UNESCO, 2020. https://www.iesalc.unesco.org/wp-content/uploads/2020/05/COVID-19-ES-130520.pdf.

Kalton, Graham. Introduction to survey sampling. California: Sage Publications, 1983.

Krueger, Richard A., and Mary A. Casey. Focus Groups: A Practical Guide for Applied Research. Los Angeles: Sage Publications, 2009.

Lederman, Linda Costigan. “Assessing Educational effectiveness: the fcxus group interview as a technique for data collection.” Communication Education, 39, no.2 (1990): 117-127.

Levine, Felice J., Na’ilah Suad Nasir, Cecilia Rios-Aguilar, Ryan Evely Gildersleeve, Katherine J. Rosich, Megan Bang, Nathan E. Bell, and Matthew A Holsapple. Voices from the Field: The Impact of COVID-19 on Early Career Scholars and Doctoral Students [Focus group study report]. American Educational Research Association; Spencer Foundation, 2021. https://doi.org/10.3102/aera20211.

Morgan, David L. Focus groups as qualitative research. California: Sage Publications, 1988.

Ozamiz-Etxebarria, Naiara, María Dosil Santamaría, Nahia Idoiaga Mondragon, and Naiara Berasategi Santxo. “Estado emocional del profesorado de colegios y universidades en el norte de España ante la COVID-19.” Revista Española de Salud Pública 95, no.1 (2021): e1-e8.

Penado Abilleira Maria, Maria Luisa Rodicio-García, Maria Paula Ríos-de Deus, and María Jose Mosquera-González. “Technostress in Spanish University Teachers During the COVID-19 Pandemic.” Frontiers in Psychology 12 (2021):617650. https://doi.org/10.3389/fpsyg.2021.617650.

Pulido-Montes, Cristina, and Santiago Mengual..“The teaching modalities in the new normal for the 2020-21 academic year in Spanish public universities.” International Journal of Educational Research and Innovation (IJERI) 15 (2021): 273-290. https://doi.org/10.46661/ijeri.5291.

Rapanta, Chrysi, Luca Botturi, Peter Goodyear, Lourdes Guàrdia, and Marguerite Koole. “Online university teaching during and after the Covid-19 crisis: Refocusing teacher presence and learning activity.” Postdigital Science and Education 2, no.3 (2020): 923-945. https://doi.org/10.1007/s42438-020-00155-y.

Reimers, Fernando M., and Francisco Marmolejo. University and School Collaborations during a Pandemic: Sustaining Educational Opportunity and Reinventing Education. Knowledge Studies in Higher Education 8, (2022). https://doi.org/10.1007/978-3-030-82159-3_1.

Rodríguez Sabiote, Clemente, Lucía Herrera Torres, and Oswaldo Lorenzo Quiles. “Teoría y Práctica Del Análisis De Datos Cualitativos: Proceso General y Criterios De Calidad.” Revista Internacional de Ciencias Sociales y Humanidades, 15, no. 2 (2015): 133-154.

Román, José Antonio Miguel. “Higher Education in Times of Pandemic: A View from within the Training Process.” Revista Latinoamericana de Estudios Educativos 50 (2020): 13-40. https://doi.org/10.48102/rlee.2020.50.ESPECIAL.95.

Ryen, Anne. Research ethics and qualitative research. In Qualitative Research, edited by David Silverman, 31–46. Los Angeles: Sage Publications, 2016.

Sim, Julius, and Jackie Waterfield. “Focus group methodology: some ethical challenges.” Qual Quant 53 (2019): 3003–3022. https://doi.org/10.1007/s11135-019-00914-5.

Torrecillas, Celia. “El reto de la docencia online para las universidades públicas españolas ante la pandemia del Covid-19.” Instituto Complutense de Estudios Internacionales, 16 (2020): 2-4. https://www.ucm.es/icei/file/iceipapercovid16.

UNESCO. COVID-19: reopening and reimagining universities, survey on higher education through the UNESCO National Commissions. Paris: UNESCO, 2021. https://unesdoc.unesco.org/ark:/48223/pf0000378174.

Vuorikari, Riina, Yves Punie, and Marcelino Cabrera Giraldez. Emerging technologies and the teaching profession: Ethical and pedagogical considerations based on near-future scenarios. Spain: Publications Office of the European Union, 2020. https://doi.org/10.2760/46933.

Yang, Bin, and Cheng Huang. “Turn crisis into opportunity in response to COVID-19: experience from a Chinese University and future prospects.” Studies in Higher Education 46, no. 1 (2021): 121-132. https://doi.org/10.1080/03075079.2020.1859687.

Annexes

A) Focus group questionnaire

Academic dimension

(1)Methodology: What methodology did you use during this period? Briefly describe. Did you use different methodological strategies? Did you make any adaptations? If so, which ones? How prepared to use new technologies for your teaching (creating resources, teaching–learning with ICT) did you feel?

(2)Materials: What materials did you use? Did you have to make new/different materials?

(3)Assessment: How did you assess your students? What type of strategies and assessment tools did you put into practice?

(4)Workload: How has this situation affected you in terms of your workload? To what extent did you take into account the students’ workload?

(5)Institutional response and training: How do you see your university’s response to this situation? How do you consider the training you received?

Personal dimension

(1)Emotional issues: How did you feel in terms of work–life balance? Did you explicitly work on socio-emotional aspects with your students?

(2)Learnings: Have you introduced any new aspects into your teaching as a result of this experience?


[*] Lucía Sánchez-Tarazaga (corresponding author, lvicente@uji.es), PhD, is Professor at the Universitat Jaume I, Spain, in the Department of Pedagogy and Didactics of Social Sciences, Language and Literature. She coordinates the research group IDOCE (Innovation, Development and Competences in Education).

Aida Sanahuja (asanahuj@uji.es), PhD, is Professor in the Department of Pedagogy and Didactics of Social Sciences, Language and Literature, Universitat Jaume I, Spain. She is a member of the Educational Improvement and Critical Citizenship Research Group (MEICRI) and collaborates with the Laboratoire International sur l’inclusion scolaire (LISIS).

Carla Colomer (codiacar@gmail.com), PhD in Psychology. She was an Associate professor at Universitat Jaume I of Castellón (Spain) when the research was conducted. She has taught in Psychology, Pedagogy, Psychopedagogy Degrees. Her recent research interests include higher education policy, teaching and learning.

Reina Ferrández-Berrueco (ferrande@uji.es), PhD, is Associate Professor of Research Methods and Assessment in Education at Jaume I University I, Spain. She was the director of the Department of Pedagogy and Didactics of Social Sciences, Language and Literature and teaches in different modules related to innovation, quality and performance indicators.

More information about the authors is available at the end of this article.

Acknowledgements: This work was supported by the University Jaume I, in the R+D project about faculty teacher professional development at university, under Grant Reference: UJI-A-2020-18. IP1: Francesc M. Esteve-Mon IP2: Lucía Sánchez-Tarazaga.

Disclosure statement: No potential conflict of interests was reported by the authors.

[1] Cristina Pulido-Montes and Santiago Mengual Andrés, “The teaching modalities in the new normal for the 2020-21 academic year in Spanish public universities,” International Journal of Educational Research and Innovation (IJERI) 15 (2021): 277, https://doi.org/10.46661/ijeri.5291.

[2] Thomas Farnell, Ana Skledar Matijevic, and Ninoslav Šcukanec Schmidt, The impact of COVID-19 on higher education: A review of emerging evidence. NESET report (Luxembourg: Publications Office of the European Union, 2021), 6, https://doi.org/10.2766/069216.

[3] Anca Greere, “Shaping Proactive Higher Education: Pandemic Research and Its Value for Future-Proofing,” Tuning Journal for Higher Education 9, no. 1(2021): 202, https://doi.org/10.18543/tjhe-9(1)-2021pp201-206.

[4] IESALC, UNESCO, “COVID-19 y educación superior: De los efectos inmediatos al día después,” (2020), 9, https://www.iesalc.unesco.org/wp-content/uploads/2020/05/COVID-19-ES-130520.pdf.

[5] Olasile Babatunde Adedoyin and Soykan Emrah, “Covid-19 pandemic and online learning: the challenges and opportunities,” Interactive Learning Environments: (2020):4, https://doi.org/10.1080/10494820.2020.1813180.

[6] Chrysi Rapanta et al., “Online university teaching during and after the Covid-19 crisis: Refocusing teacher presence and learning activity,” Postdigital Science and Education 2, no.3 (2020): 924, https://doi.org/10.1007/s42438-020-00155-y.

[7] Charles Hodges et al., “The difference between emergency remote teaching and online learning,” Educause review 27, no.1(2020): 1, https://er.educause.edu/articles/2020/3/the-difference-between-emergency-remote-teaching-and-online-learning.

[8] Bin Yang and Huang Cheng, “Turn crisis into opportunity in response to COVID-19: experience from a Chinese University and future prospects,” Studies in Higher Education 46, no. 1(2021): 125, https://doi.org/10.1080/03075079.2020.1859687.

[9] Olasile Babatunde Adedoyin and Soykan Emrah, “Covid-19 pandemic and online learning: the challenges and opportunities,” Interactive Learning Environments: (2020):4, https://doi.org/10.1080/10494820.2020.1813180.

[10] Jose Maria del Castillo Olivares and Antonio del Castillo Olivares, “The impact of CoVId-19 on higher education teachers and its conceptions on assessment,” Campus virtuales 10, no.1(2021): 90, http://hdl.handle.net/10272/19339.

[11] Ramona Maile Cutri, Juanjo Mena, and Erin Feinauer Whiting, “Faculty readiness for online crisis teaching: transitioning to online teaching during the COVID-19 pandemic,” European Journal of Teacher Education 43, no.4 (2020): 523, https://doi.org/10.1080/02619768.2020.1815702.

[12] Felice J. Levine et al., Voices from the Field: The Impact of COVID-19 on Early Career Scholars and Doctoral Students [Focus group study report] (American Educational Research Association; Spencer Foundation, 2021):7, https://doi.org/10.3102/aera20211.

[13] Naiara Ozamiz-Etxebarria et al., “Estado emocional del profesorado de colegios y universidades en el norte de España ante la COVID-19,” Revista Española de Salud Pública 95, no.1 (2021): 2, https://www.sanidad.gob.es/biblioPublic/publicaciones/recursos_propios/resp/revista_cdrom/VOL95/O_BREVES/RS95C_202102030.pdf.

[14] Martin Daumiller et al., “Shifting from face-to-face to online teaching during COVID-19: The role of university faculty achievement goals for attitudes towards this sudden change, and their relevance for burnout/engagement and student evaluations of teaching quality,” Computers in Human Behavior 118 (2021): 1, https://doi.org/10.1016/j.chb.2020.106677.

[15] Miguel Ángel Fernández Jiménez, Esther Mena Rodríguez, and María Inmaculada Jiménez Perona, “Transformación de la Universidad pública como consecuencia del COVID19. Perspectiva del profesorado a través del método Delphi,” Revista Complutense de Educación 32, no. 3 (2021): 443, https://doi.org/10.5209/rced.70477.

[16] María Jesús Fernández Torres, Rocío Chamizo Sánchez, and Rocío Sánchez Villarrubia, “Universidad y pandemia: la comunicación en la educación a distancia,” Ámbitos. Revista Internacional de Comunicación 52, (2021): 170, https://doi.org/10.12795/Ambitos.2021.i52.10.

[17] Maria Penado Abilleira et al., “Technostress in Spanish University Teachers During the COVID-19 Pandemic,”Frontiers in Psychology 12 (2021):9, https://doi.org/10.3389/fpsyg.2021.617650.

[18] UNESCO, COVID-19: reopening and reimagining universities, survey on higher education through the UNESCO National Commissions (2021):28, https://unesdoc.unesco.org/ark:/48223/pf0000378174.

[19] Eduardo Bericat, La integración de los métodos cuantitativo y cualitativo en investigación social (Barcelona: Ariel, 1998), 39.

[20] Reina Ferrández-Berrueco and Patricia Arroyo. “Percepción del alumnado universitario sobre su experiencia educativa en tiempos de pandemia,” in Investigacions transversals i integradores en Ciències Humanes i Socials, ed. María Pallarés-Renau et al. (Castellón: Publicacions de la Universitat Jaume I, 2022), 29-45.

[21] Reina Ferrández-Berrueco et al., “Bolonia y la COVID-19. Evidencias sobre la autonomía del estudiantado,” Revista de Docencia Universitaria (REDU) 20, no 1 (2022): 91-107, https://doi.org/10.4995/redu.2022.16848.

[22] Reina Ferrández-Berrueco et al., “Universidad en tiempo de pandemia. Experiencia de estudiantes universitarios en España,” Utopía y praxis latinoamericana: revista internacional de filosofía iberoamericana y teoría social, 27, no 96 (2022): 1-23, http://doi.org/10.5281/zenodo.5790264.

[23] Uwe Flick, Doing Triangulation and Mixed Methods (London: Sage, 2018), 13, https://dx.doi.org/10.4135/9781529716634.

[24] Julius Sim and Jackie Waterfield, “Focus group methodology: some ethical challenges,” Qual Quant 53 (2019): 3004, https://doi.org/10.1007/s11135-019-00914-5.

[25] John W. Creswell, Research Design. Qualitative & Quantitative Approaches (USA: Sage Publications, 2009), 32.

[26] Louis Cohen and Lawrence Manion, Métodos de investigación educativa. (Madrid: La Muralla, 2002), 450.

[27] Anne Ryen, “Research ethics and qualitative research,” in Qualitative Research, edited by David Silverman (Los Angeles: Sage Publications, 2016), 32.

[28] Graham Kalton, Introduction to survey sampling. (California: Sage Publications, 1983): 90.

[29] David L. Morgan, Focus groups as qualitative research. (California: Sage Publications, 1988):42.

[30] Linda Costigan Lederman, “Assessing Educational effectiveness: the focus group interview as a technique for data collection,” Communication Education, 39, no.2 (1990): 121.

[31] Spanish Royal Decree RD1393/2007.

[32] Reina Ferrández-Berrueco et al., “Universidad en tiempo de pandemia. Experiencia de estudiantes universitarios en España,” Utopía y praxis latinoamericana: revista internacional de filosofía iberoamericana y teoría social 27, no 96 (2022): 1-23, http://doi.org/10.5281/zenodo.5790264.

[33] John W. Creswell and Cheryl N. Poth, Qualitative inquiry and research design: Choosing among five approaches (Los Angeles, CA: Sage, 2017), 260.

[34] Julius Sim and Jackie Waterfield, “Focus group methodology: some ethical challenges,” Qual Quant 53 (2019): 3004, 3008, https://doi.org/10.1007/s11135-019-00914-5.

[35] Maria Penado Abilleira et al., “Technostress in Spanish University Teachers During the COVID-19 Pandemic,” Frontiers in Psychology 12 (2021):10, https://doi.org/10.3389/fpsyg.2021.617650.

[36] Richard A. Krueger and Mary A. Casey, Focus Groups: A Practical Guide for Applied Research (Los Angeles: Sage Publications, 2009), 5.

[37] Rebecca J. Collie and Andrew Martin, “Teacher wellbeing during COVID-19,” ACER Teacher Magazine (2020): 2.

[38] Reina Ferrández-Berrueco et al., “Bolonia y la COVID-19. Evidencias sobre la autonomía del estudiantado,” Revista de Docencia Universitaria (REDU) 20, no 1 (2022): 91-107, https://doi.org/10.4995/redu.2022.16848.

[39] Reina Ferrández-Berrueco et al., “Universidad en tiempo de pandemia. Experiencia de estudiantes universitarios en España,” Utopía y praxis latinoamericana: revista internacional de filosofía iberoamericana y teoría social, 27, no 96 (2022): 1-23, http://doi.org/10.5281/zenodo.5790264.

[40] Chrysi Rapanta et al., “Online university teaching during and after the Covid-19 crisis: Refocusing teacher presence and learning activity,” Postdigital Science and Education 2, no.3 (2020): 928, https://doi.org/10.1007/s42438-020-00155-y.

[41] Meital Amzalag, Noa Shapira, and Niva Dolev, “Two Sides of the Coin: Lack of Academic Integrity in Exams During the Corona Pandemic, Students' and Lecturers' Perceptions,” Journal of Academic Ethics (2021): 2, https://doi.org/10.1007/s10805-021-09413-5.

[42] Jose Maria del Castillo Olivares and Antonio del Castillo Olivares, “The impact of CoVId-19 on higher education teachers and its conceptions on assessment,” Campus virtuales 10, no.1(2021): 90, http://hdl.handle.net/10272/19339.

[43] Reina Ferrández-Berrueco et al., “Bolonia y la COVID-19. Evidencias sobre la autonomía del estudiantado,” Revista de Docencia Universitaria (REDU) 20, no 1 (2022): 91-107, https://doi.org/10.4995/redu.2022.16848.

[44] Reina Ferrández-Berrueco et al., “Universidad en tiempo de pandemia. Experiencia de estudiantes universitarios en España,” Utopía y praxis latinoamericana: revista internacional de filosofía iberoamericana y teoría social, 27, no 96 (2022): 1-23, http://doi.org/10.5281/zenodo.5790264.

[45] Felice J. Levine et al., Voices from the Field: The Impact of COVID-19 on Early Career Scholars and Doctoral Students [Focus group study report] (American Educational Research Association; Spencer Foundation, 2021):15, https://doi.org/10.3102/aera20211

[46] Naiara Ozamiz-Etxebarria et al., “Estado emocional del profesorado de colegios y universidades en el norte de España ante la COVID-19,” Revista Española de Salud Pública 95, no.1 (2021): 6, https://www.sanidad.gob.es/biblioPublic/publicaciones/recursos_propios/resp/revista_cdrom/VOL95/O_BREVES/RS95C_202102030.pdf.

[47] Fernando M. Reimers and Francisco Marmolejo, “University and School Collaborations during a Pandemic: Sustaining Educational Opportunity and Reinventing Education,” Knowledge Studies in Higher Education 8 (2022), 31, https://doi.org/10.1007/978-3-030-82159-3_1.

[48] Thomas Farnell, Ana Skledar Matijevic, and Ninoslav Šcukanec Schmidt, The impact of COVID-19 on higher education: A review of emerging evidence. NESET report (Luxembourg: Publications Office of the European Union, 2021), 59, https://doi.org/10.2766/069216.

[49] Francisco J. García-Peñalvo et al., “La evaluación online en la educación superior en tiempos de la COVID-19,” Education in the Knowledge Society, 21 (2020): 20-21, https://doi.org/10.14201/eks.23013.

[50] Celia Torrecillas, “El reto de la docencia online para las universidades públicas españolas ante la pandemia del Covid-19,” Instituto Complutense de Estudios Internacionales, 16 (2020): 3, https://www.ucm.es/icei/file/iceipapercovid16.

[51] Olasile Babatunde Adedoyin and Soykan Emrah, “Covid-19 pandemic and online learning: the challenges and opportunities,” Interactive Learning Environments (2020):4, https://doi.org/10.1080/10494820.2020.1813180.

[52] José Antonio M. Román, “Higher Education in Times of Pandemic: A View from within the Training Process,” Revista Latinoamericana de Estudios Educativos 50 (2020): 37-38, https://doi.org/10.48102/rlee.2020.50.ESPECIAL.95.

[53] Francesca Caena, “Bridge over Troubled Water: Induction pointers for Teacher leadership,” Profesorado. Revista de Currículum y Formación del Profesorado 25, no. 2 (2021): 18, https://doi.org/10.30827/profesorado.v25i2.18534.

[54] Riina Vuorikari, Yves Punie, and Marcelino Cabrera Giraldez, Emerging technologies and the teaching profession: Ethical and pedagogical considerations based on near-future scenarios (Publications Office of the European Union, 2020),12, https://doi.org/10.2760/46933.

[55] Viv Ellis, Sarah Steadman, and Qiming Mao, “‘Come to a screeching halt’: Can change in teacher education during the COVID-19 pandemic be seen as innovation?”, European Journal of Teacher Education 43, no. 4 (2020): 560, https://doi.org/10.1080/02619768.2020.1821186.

[56] Bin Yang and Huang Cheng, “Turn crisis into opportunity in response to COVID-19: experience from a Chinese University and future prospects,” Studies in Higher Education 46, no. 1(2021): 129-130, https://doi.org/10.1080/03075079.2020.1859687.

[57] Manuel Area-Moreira et al., “Análisis de las políticas de enseñanza universitaria en España en tiempos de Covid-19. La presencialidad adaptada,” Revista Educación a Distancia 21, no.65 (2020):14-16, https://doi.org/10.6018/red.450461.

[58] Fernando M. Reimers and Francisco Marmolejo. University and School Collaborations during a Pandemic: Sustaining Educational Opportunity and Reinventing Education. Knowledge Studies in Higher Education 8 (2022): 5, https://doi.org/10.1007/978-3-030-82159-3_1.

[59] Tommaso Agasisti, and Mara Soncin. “Higher education in troubled times: on the impact of COVID-19 in Italy.” Studies in Higher Education 46, no.1 (2021): 94, https://doi.org/10.1080/03075079.2020.1859689

[60] Council of European Union. Council Resolution on a strategic framework for European cooperation in education and training towards the European Education Area and beyond (2021-2030) (2021/C 66/01), 2021, 66/7, https://eur-lex.europa.eu/legal-content/EN/TXT/HTML/?uri=CELEX:32021G0226(01)&qid=1647347890863&from=ES

About the authors

LUCÍA SÁNCHEZ-TARAZAGA (corresponding author, lvicente@uji.es), PhD in Education, Universitat Jaume I, Spain. Master’s Degree in Secondary Education. Professor at the Universitat Jaume I, in the Department of Pedagogy and Didactics of Social Sciences, Language and Literature. Her teaching is focused on initial teacher training, mainly in the bachelor’s degree in Early Childhood and Primary Education and the Master’s Degree in Secondary Education. She coordinates the research group IDOCE (Innovation, Development and Competences in Education) and she is co-leading a project related to university faculty’s professional development and teaching competences in a digital world. Her research interests lie in the areas of teacher competences, teachers’ professional development and educational policy. ORCID: .

AIDA SANAHUJA (asanahuj@uji.es), PhD in Education, Universitat Jaume I (International PhD). Master’s Degree in Secondary Education Teacher and University Master’s Degree in Family Intervention and Mediation. Professor in the Department of Pedagogy and Didactics of Social Sciences, Language and Literature, Universitat Jaume I. She is a member of the Educational Improvement and Critical Citizenship Research Group (MEICRI) and collaborates with the Laboratoire International sur l’inclusion scolaire (LISIS). Her current lines of research are inclusive and democratic classroom practices, the school included in the territory and participatory action research processes. ORCID: .

CARLA COLOMER (codiacar@gmail.com), PhD in Psychology. She was an Associate professor at Universitat Jaume I of Castellón (Spain) when the research was conducted. She has taught in Psychology, Pedagogy, Psychopedagogy Degrees. Her recent research interests include higher education policy, teaching and learning. ORCID: .

REINA FERRÁNDEZ-BERRUECO (ferrande@uji.es), PhD in Philosophy and Educational Science. Associate Professor of Research Methods and Assessment in Education at Jaume I University. Expert in Quality Assessment in Higher Education. She was the director of the Department of Pedagogy and Didactics of Social Sciences, Language and Literature and teaches in different modules related to innovation, quality and performance indicators. She also coordinates the research group IDOCE. Her main research activity is related to Quality in Higher Education from different perspectives related to assessment, curriculum development and teaching competences. ORCID: .

 

Copyright

Copyright for this article is retained by the Publisher. It is an Open Access material that is free for full online access, download, storage, distribution, and or reuse in any medium only for non-commercial purposes and in compliance with any applicable copyright legislation, without prior permission from the Publisher or the author(s). In any case, proper acknowledgement of the original publication source must be made and any changes to the original work must be indicated clearly and in a manner that does not suggest the author’s and or Publisher’s endorsement whatsoever. Any other use of its content in any medium or format, now known or developed in the future, requires prior written permission of the copyright holder.